Instance Verification Kit (IVK)
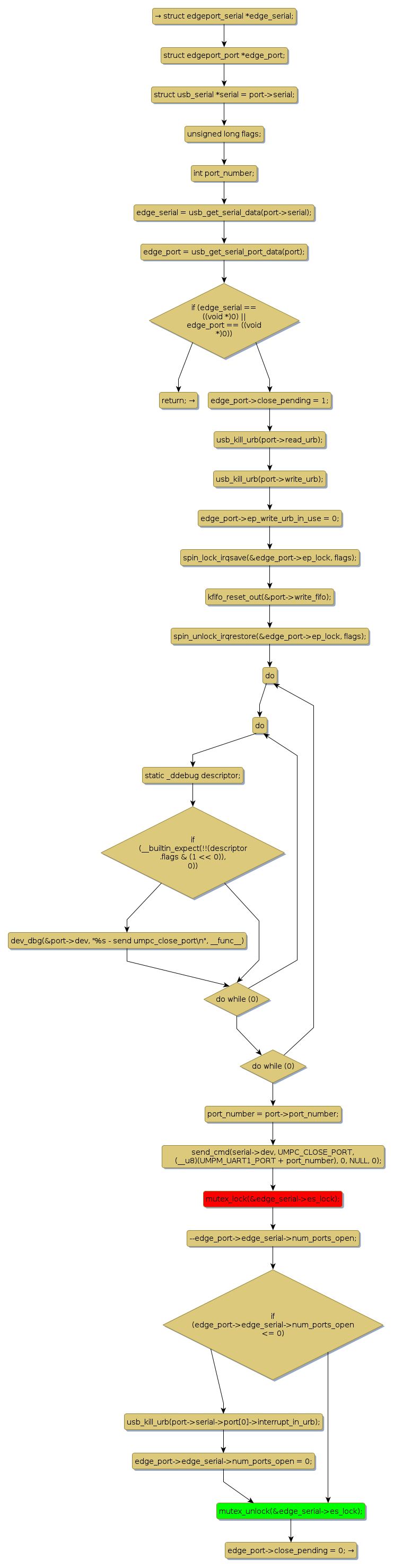
mutex lock @ [53672+34+/linux-3.19-rc1/drivers/usb/serial/io_ti.c]
Instance Signature: es_lock
|
The Matching Pair Graph:
|
|
Function Name
|
Control Flow Graph (CFG)
|
Events Flow Graph (EFG)
|
Source Correspondence
|
|
edge_close
|
|
|
[52765+10+/linux-3.19-rc1/drivers/usb/serial/io_ti.c]
|